1. Introducción
¿Qué es la Planificación Preventiva?
La planificación preventiva es el documento que recoge el conjunto de medidas correctoras y acciones preventivas que deben llevarse a cabo en una empresa como consecuencia de los resultados obtenidos en la evaluación. Su función es establecer qué actuaciones hay que realizar, quién es el responsable de ejecutarlas, en qué plazo deben completarse y qué recursos son necesarios para ello.
En Prevengos, la planificación preventiva está directamente vinculada a la evaluación de riesgos, de modo que las medidas identificadas durante el proceso de evaluación pueden trasladarse de forma estructurada a la planificación, garantizando la trazabilidad entre el riesgo detectado y la acción prevista para corregirlo.
Los elementos que disponen de planificación preventiva son: Evaluaciones de riesgos, Estudios específicos, Partes de inspección, No conformidades, Accidentes, Incidentes y Accidentes biológicos.
Para acceder a la pantalla de la planificación desde la ficha de una evaluación de riesgos, deberá desplegar el menú
y pulsar sobre la opción 'Planificación de la acción preventiva'.

Otra opción para llegar a esta pantalla, es situarse en el listado de evaluaciones de la empresa, dentro de la ficha de datos del cliente, seleccionar la evaluación y desde el menú desplegable
pulsar sobre la opción 'Planificación de la acción preventiva'.

Además, dispone del buscador de planificación preventiva del área técnica, donde podrá aplicar distintos filtros de búsqueda.

2. Pantalla principal
Una vez dentro de la pantalla de planificación, el usuario podrá visualizar todos los elementos planificados en la evaluación de riesgos en una pantalla similar a la que se muestra a continuación.

La pantalla de la planificación se compone de los siguientes apartados:
- En la parte más amplia de la pantalla se mostrarán los elementos planificados.
- A la izquierda, encontrarán una columna en la que podrán filtrar por los elementos a visualizar. En la parte superior podrán elegir el tipo de elemento evaluable para el que quieren ver la planificación (lugares, equipos de trabajo, puestos, etc). Mientras que en la parte inferior, podrán seleccionar el tipo de elemento de la planificación por el que desean filtrar (correctoras, preventivas, etc).
Si se fijan en el listado de elementos planificados, podrán observar que, dentro de cada elemento evaluable, los elementos de evaluación se ordenan según su tipología (medidas correctoras, preventivas...). Por ejemplo, en la 'INSTALACIÓN 1' encontramos primero las medidas correctoras y, a continuacion, medidas preventivas, EPIS, señales, formación e información.

En función de los colores y la iconografía, el usuario podrá identificar el tipo de medida y el estado en el que se encuentra. El color de la primera columna del listado, indica el tipo de medida:
- Rojo. Medida correctora
- Verde. Medida Preventiva
- Naranja. EPI
- Rosa. Señal
- Azul. Formación
- Amarillo. Información
- Gris. Normativas
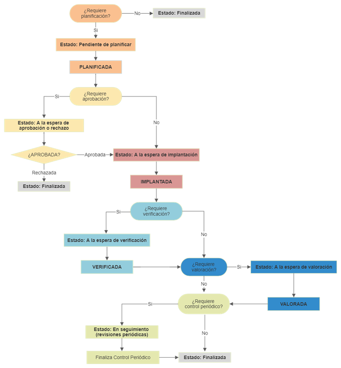
La medida podrá pasar por diferentes estados, para poder identificar de un vistazo en el listado la situación en la que se encuentra cada medida, a la derecha de la descripción de la misma, aparecerá un icono que indicará el estado actual de cada una de ellas:
- Si el cuadro es de color naranja
, la medida está pendiente de planificar.
- Si el cuadro es de color amarillo
, la medida está pendiente de aprobación o rechazo.
- Si el cuadro es de color rojo
, la medida está pendiente implantar.
- Si el cuadro es de color azul claro
, la medida está a la espera de verificación.
- Si el cuadro es de color azul oscuro
, la medida está a la espera de la valoración de su eficacia.
- Si el cuadro es de color verde
, la medida está en seguimiento, es decir, requiere control periódico.
- Si aparece un icono de confirmación verde
, la medida está finalizada.
- Si visualizamos un aspa de color rojo
, quiere decir que la planificación de la medida ha sido rechazada.
Una vez que la medida está finalizada, además de aparecer con los iconos de confirmación
o rechazo
, la linea aparecerá sombreada en gris. Una medida se considera como finalizada si no se requieren más acciones sobre la misma, en la ficha de la medida se podrán indicar las acciones que requieren sobre la misma, entre las que se encuentran las siguientes:
- Planificación e implantación
- Aprobación o rechazo
- Verificación de la implantación
- Valoración de la eficacia
- Control periódico
Por ejemplo, si una medida requiere 'Planificación e implantación' y 'Aprobación o rechazo', pero no requiere otras acciones adicionales, una vez que la medida está implantada y aprobada/rechazada se dará por finalizada.
A continuación mostramos un diagrama de flujo de las fases por las cuales puede pasar una medida:

A parte de los colores y los iconos que se muestran en las primeras columnas, si el usuario desliza el listado hacia la derecha, podrá visualizar otras columnas que le dan información más concreta sobre el estado de las medidas (Prioridad, Responsabildiad, Fechas, etc). La visualización de estas columnas es configurable, además en esta configuración, se pueden activar 'iconos rápidos' en estas columnas, que le permitan aprobar/rechazar, implantar, verificar y valorar, directamente desde el listado, sin necesidad de entrar en la medida o utilizar las herramientas masivas. Para ver más información sobre esta configuración pulse en el siguiente enlace 'Configuración de la vista de los elementos de la planificación'.
3. Buscador
Inicialmente al acceder a esta pantalla, Prevengos cargará toda la planificación de la acción preventiva, sin tener en cuenta el estado de las medidas. Si el usuario quiere aplicar un filtro para cargar sólo algunas medidas, puede utilizar el buscador que tiene disponible escribiendo en su teclado [F1]. En este buscador dispondrá de varias pestañas de filtros relacionados con los diferentes estados por los que pueden pasar las medidas.

Una vez que el usuario aplica los filtros y pulsa sobre el botón 'Buscar', el resultado de la búsqueda se carga en la pantalla de la planificación. El usuario ha de tener en cuenta que sólo puede ver las medidas de un tipo de elemento, que será el tipo que tiene marcado en el bloque 'Elemento de evaluación' de la parte superior izquierda de la pantalla. Si cambia de tipo de elemento, se cargarán las medidas aplicando los filtros que ha utilizado en el buscador.
4. Vista
Como hemos comentado en los apartados anteriores, al acceder a esta pantalla, Prevengos carga por defecto las medidas agrupadas por el elemento al que están asociadas en la evaluación, pero existe la posibilidad de que el usuario cambie la forma en la que se muestran las medidas en pantalla. Para ello, debe utilizar del menú desplegable 'Planificación'>'Vista' que encontrará en la parte superior de la pantalla, en el cuál encontrará las siguientes opciones:
- Ver lista agrupada por elemento evaluado. Este será el tipo de carga por defecto al acceder a la pantalla. Los elementos de evaluación (medidas correctoras, preventivas, EPIs...) aparecen agrupados dentro de cada elemento evaluable (instalación, puesto de trabajo, equipo...) al que se hayan asociado.

- Ver lista sencilla. En este caso, desaparecen los grupos de elementos evaluados o evaluables, a los que están asociados las medidas o elementos de evaluación, y los primeros pasan a mostrarse en la columna denominada 'Origen'.

- Mostrar origen en una sola columna. Si el usuario deja esta opción marcada, el origen de la medida se agrupará en una única columna, mientras que si la deja desmarcada, se mostrarán varias columnas donde se indicará el origen de la medida. A continuación se muestran dos imágenes con ambas configuraciones.

Mostrar origen en varias columnas

Mostrar origen en una única columna
5. Resumen del estado de la acción preventiva
La pantalla de planificación da al usuario la opción de tener una vista general del estado de las medidas incluidas en dicha planificación. Para ello debe pulsar sobre el desplegable
y seleccionar la opción 'Resumen del estado de la acción preventiva'. Así, se accederá a una pequeña ventana donde podrá ver una tabla con el resumen del estado de la planificación como la que pueden ver a continuación.

El usuario podrá ver sólo el resumen de las medidas en las que es responsable, si pulsa la opción que aparece en la parte inferior izquierda de la pantalla.