1. Introducción
En este manual vamos a ver la ficha de cualquier elemento de planificación, como puede ser una medida correctora, medida preventiva, señal, elemento de protección individual (EPI),formación o información que vamos a implantar. Debe tener en cuenta que la normativa no se implanta. Veremos el proceso, una vez insertada en el elemento evaluable, desde que planificamos hasta que queda finalizada, con diferentes pestañas y herramientas para la gestión del mismo. Como recurso adicional, puede ver el Webinar sobre la Planificación de la Acción Preventiva.
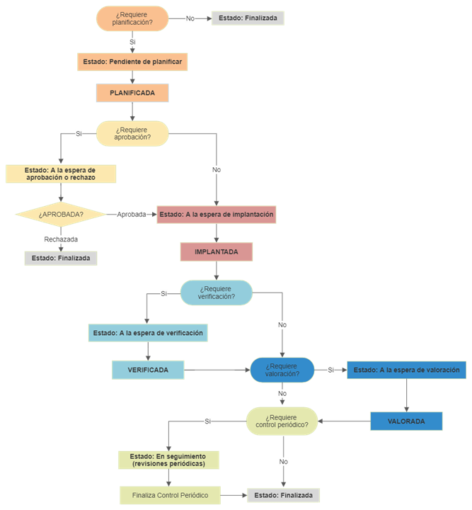
Las fases de una medida son: Planificación, Aprobación/Rechazo, Implantación, Verificación, Valoración y Control Periódico. Además, cada medida dispone de un apartado de revisiones de seguimiento. Todas las fases son configurables para que se requieran o no, tal y como veremos en los siguientes apartados de este manual. Dispone de una configuración por defecto para que al añadir cualquier medida se marquen o desmarquen como que se requiere cada una de las fases. Para más información respecto a esta configuración por defecto, vaya al manual de 'Configuración área técnica'. Podemos ver un resumen esquemático de como seria el proceso desde que se planifica hasta que se finaliza una medida con diferentes opciones de control:

Al abrir una medida, la pantalla que veremos será similar a la siguiente imagen. Dependiendo de si se ha abierto solo una medida mediante "Editar elemento seleccionado" o varias de ellas mediante "Editar varios elementos (asistente)", aparecerán unas flechas de navegación en la esquina inferior izquierda:

Como podemos apreciar, se presentan diferentes pestañas con las fases de la medida, donde transcurrirá el proceso desde que planificamos el elemento, se aprueba/rechaza esta planificación y se implanta (con su verificación y valoración). También podremos indicar un control periódico, revisión de seguimiento e imágenes en diferentes puntos del recorrido.
Especial atención a la parte inferior izquierda de la ventana, donde podemos ver el Estado en el que esta la planificación indicándonos de esta manera la fase que está pendiente de ser ejecutada. Si hacemos clic sobre el estado nos llevará a su pestaña correspondiente en la fase.
2. Datos generales
La primera pestaña que veremos es la que muestra los datos generales del elemento, similar a la siguiente imagen:

Lo primero que vemos es el Origen, que nos indica de donde proviene la medida. Al pinchar sobre flecha señalando hacia abajo, nos detallará todos los datos relativos al origen de la medida. Tales como Empresa, centro de trabajo, evaluación/parte/accidente/no conformidad, especialidad, área, carpeta, elemento evaluable (lugar, proceso, equipo de trabajo, puesto de trabajo...), sensibilidad o riesgo/factor de riesgo, según proceda en cada caso.
Seguidamente tenemos el campo para indicar la referencia, la cual Prevengos cumplimenta de forma automática, aunque podemos modificarla manualmente. Si una vez modificada, queremos volver a indicar el código que asigna el sistema disponemos de un botón en la parte derecha para que Prevengos le vuelve a asignar la referencia del sistema. Justo debajo de la referencia encontramos los datos del elemento (medida, epi, ...) proveniente del propio mantenimiento y que podemos modificar.
En la parte inferior de la ventana podemos marcar el check para NO incluir el elemento en el documento del acta informativa en caso de que así lo deseemos, además de poder cambiar de medida mientras se editan varias a la vez en el caso que que se haya seleccionado más de una medida mediante "Editar varios elementos (asistente)" en la pantalla de la Planificación. Por último, disponemos de un botón nos permite añadir una imagen Situación Previa, el proceso para hacerlo lo detallaremos en el punto 7. Imágenes
3. Planificación
Pasamos a la siguiente pestaña, en la cual indicaremos los datos relativos a la planificación del mismo, estableciendo responsabilidades, prioridad, costes,....
Lo primero que encontramos en todas las fases es el check para indicar si la fase se requiere o no, en este caso la fase de planificación, recordar que esta marca vendrá marcada o desmarcada por defecto según la configuración. Debe tener en cuenta que si una medida no requiere planificación, se considera como finalizada y ya no se podrá ejecutar ninguna otra fase.
En una pantalla similar a la siguiente:

La primera opción que vemos
nos permitirá eliminar la planificación ya asignada, dejando los campos de esta pestaña vacíos para que podamos volver a establecer una planificación.
En la parte resaltada con un recuadro rojo podemos establecer de quien es la responsabilidad y cuál va a ser el nivel de prioridad, campos que vienen de sus propios mantenimientos. Si los niveles de prioridad han sido configurados estableciendo los tiempos predefinidos de implantación, el campo Fecha Prevista será calculado de forma automática a partir de la fecha de referencia establecida para la planificación que se define en la evaluación de riesgos, estudio, parte de inspección o accidente.
En la parte resaltada con un recuadro azul podemos indicar los responsables de la implantación. Lo veremos mas detenidamente en este apartado del manual
Volviendo a la pestaña de planificación, una vez elegidos los responsables, tan solo nos faltaría indicar en la mitad inferior los datos relativos a los costes (previsto/real), recursos materiales y observaciones a la planificación.
Una vez configurado todo en esta pestaña podemos ver como el estado cambia a la siguiente fase ya sea
o
, con lo que la parte de planificación la tendríamos terminada.
4. Aprobación/Rechazo
La fase de la aprobación/rechazo como todas las fases, se configura si se requiere o no con el check superior 'Esta medida requiere aprobación o rechazo'. Si una medida requiere aprobación/rechazo, no podrá ser implantada hasta que se apruebe. La pantalla que se nos muestra es similar a la siguiente:

Como decíamos, esta opción de aprobar/rechazar es opcional y tan solo afectará cuando marquemos el check 'Esta medida requiere aprobación o rechazo'. Una vez marcado se habilitaran todas las opciones donde podemos indicar el responsable (explicado aqui) de ejecutar la fase, así como si la medida está aprobada o rechazada, afectando de la siguiente manera:
- Medida y planificación aprobada: El estado pasa a "A la espera de implantación" y el proceso continua.
- Medida y planificación rechazada: En este caso el estado cambia a "Rechazada", por tanto, se considera Finaliazada y deja de poder implantarse.
Tanto si se aprueba como si se rechaza, será campo obligatorio introducir la fecha, opcionalmente podremos añadir cualquier observación en el campo correspondiente. Pinchando en el aspa
, borraremos la información de aprobación/rechazo y la medida se quedaría en estado 'A la espera de aprobación/rechazo'.
Por último, al igual que pasaba en la pestaña anterior, disponemos de un botón situado en la parte derecha para poder añadir una imagen de rechazo o aprobación. La introducción de dicha imagen también se puede realizar (y explicaremos con más detalle) en este mismo manual, apartado 7. Imágenes
5. Implantación y verificación
En esta pestaña vamos a gestionar la implantación de la medida, así como su verificación y valoración, en una pantalla similar a la siguiente:

Podemos ver claramente 3 partes diferenciadas dentro de esta pestaña. La primera será el check situado en la parte superior donde marcaremos la medida como implantada indicando la fecha de implantación. Para poder implantar una medida es necesario que esta esté planificada y si lo requiere, esté aprobada. Una vez la medida esté implantada, pasará a la siguiente fase, que puede ser
,
,
en función si tiene la medida marcada como que requieren alguna de estas fases. Si no requiere ninguna, pasará a estado
.
Seguidamente tenemos la parte resaltada con un recuadro rojo donde gestionamos la verificación de la implantación. Como en todas las fases, primero encuentra el check para marcar si la medida requiere o no esta fase "Esta medida requiere verificación de la implantación", lo cual habilitará el resto de campos. Al igual que en anteriores pestañas, indicaremos el responsable de verificación (explicado aquí) así como la posibilidad de adjuntar una imagen que será guardada como Verificación de la implantación (veremos más información en el apartado 7. Imágenes). Un campo obligatoria será indicar la fecha en la que se ha verificado, así como de manera opcional el técnico podrá indicar observaciones en el campo correspondiente. Es importante tener en cuenta que una medida no podrá marcarse como verificada si no ha sido previamente implantada. Al verificar la medida, esta pasa a la siguiente fase, que puede ser
,
en función si tiene la medida marcada como que requieren alguna de estas fases. Si no requiere ninguna, pasará a estado
.
La siguiente parte, resaltada con un recuadro azul, nos permitirá indicar la valoración de la eficacia de la medida. Al igual que con la verificación, también dispone del check para marcar si la medida requiere o no esta fase "Esta medida requiere valoración de la eficacia de la medida" que habilitará el resto de campos. De igual manera que anteriormente, debemos indicar un responsable de valoración de la eficacia (explicado aquí) y, opcionalmente, añadir una imagen que será guardada como Valoración de la eficacia (más información en 7. Imágenes). Una vez valorada, marcaremos el correspondiente check he indicaremos la fecha, la valoración y la eficacia de dicha medida. En caso de la valoración la seleccionaremos de un mantenimiento, por lo que podemos crear en caso de ser necesario, y más tarde podremos filtrar por este campo en la consulta de planificación. No es necesario que la medida esté verificada antes de ser valorada, pero si se requieren ambas fases, deberán estar las dos ejecutadas para pasar a la siguiente fase. Al valorar la medida, esta pasa a la siguiente fase:
en caso de que la medida tenga marcado que requiere control periódico. Si no requiere control periódico, pasará a estado
.
6. Control Periódico
Una vez hemos realizado el proceso de planificación e implantación de una medida, Prevengos nos proporciona una herramienta para realizar el seguimiento de la misma: control periódico. La pestaña es similar a la siguiente:

Esta opción nos permitirá poder buscar todos los elementos que tengamos con el control periódico habilitado mediante una consulta de planificación, con el fin de localizar todos aquellos elementos a los que tenemos que hacerle seguimiento.
Como en todas las fases, marcando el check "Requiere control periódico/seguimiento" se habilitaran el resto de campos, donde podemos indicar cada cuantos meses/días hay que realizar la comprobación así como el responsable de realizarla (explicado aquí). Añadir responsable lo haremos de la misma manera que hicimos en los anteriores puntos. Al igual que en anteriores ocasiones, también podemos adjuntar una imagen, tal y como veremos más detenidamente en el siguiente punto.
Por último, el técnico podrá indicar las observaciones sobre el control periódico que vea conveniente en su correspondiente campo.
La medida estará en estado
hasta que marque el check 'Finalizar seguimiento (control periódico) para esta medida', una vez marcado la medida pasará a estado
.
NOTA: El responsable de control periódico podrá crear revisiones.
7. Imágenes
Como hemos visto, en anteriores pestañas tenemos disponible la opción de añadir imágenes para cada uno de los apartados. Estas imágenes se pueden añadir o en cada una de las pestañas o directamente en este apartado, donde al añadir la imagen seleccionaremos a que apartado va dirigido.
Cuando accedemos a la pestaña de Imágenes se nos abre una nueva ventana similar a la siguiente pantalla:

En esta ventana tendremos todas las imágenes cargadas en los apartados anteriores, si lo hemos hecho. En caso contrario, desde el desplegable Imágenes podemos añadir/editar/eliminar cualquier imagen de la lista. En caso de añadir una nueva imagen, se muestra la siguiente ventana donde tenemos que elegir en qué fase va destinada la imagen

Una vez seleccionado el tipo, se mostrará la ventana donde seleccionaremos la imagen, la cual es la misma que se muestra al añadir una imagen en cualquiera de los apartados anteriores:

En esta última ventana tan solo tendremos que poner un título a la imagen, la fecha (por defecto Prevengos insertará la fecha del día actual) y una descripción de manera opcional. Con el botón Adjuntar seleccionaremos el fichero y quedará de manera automática insertado en la medida
8. Revisiones de seguimiento
Este apartado está orientado a registrar las revisiones que se realizan, ya sea porque la medida requiere control periódico o por que quiera anotar revisiones a tener en cuenta. Al acceder se nos mostrara la siguiente ventana:

En esta ventana veremos un listado con las revisiones y el estado de estas, pudiendo crear nuevas desde el desplegable Revisiones. Al crear una revisión se mostrará la siguiente ventana:

Podemos diferenciar dos áreas, la primera en la parte superior (resaltada por un recuadro rojo) nos permite indicar la fecha prevista y el responsable, así como una breve descripción. Al crear una nueva revisión, prevengos de forma automática cumplimentará el campo responsable con el responsable que tenga asignado en el control periódico, pero este puede ser modificado.
Seguidamente, una vez realizada el seguimiento, iremos a la parte inferior (resaltada con un recuadro azul) donde marcaremos el check de "Revisión realizada", el cual habilitara el resto de opciones para que indiquemos la fecha de realización, el responsable que lo realiza (explicado aquí) y las tareas realizadas. Podrá indicar, en la parte inferior, si el resultado de la inspección ha sido correcta (no se encontraron anomalías) o anómala (se detectaron deficiencias). Con los siguiente botones podrá abrir una nueva revisión o notificar al responsable (indicado en la parte superior, recuadro rojo). El texto que envía esta notificación se define en la configuración general de Prevengos.
Al igual que en apartados anteriores, podemos indicar una imagen tal y como vimos en el apartado 7. Imágenes.
9. Gestión de Responsables
Como hemos visto anteriormente en diferentes apartados de la gestión de la planificación, podremos indicar responsables de ejecución de la fase como pueden ser de aprobación, implantación, verificación, valoración, control periódico y revisiones de seguimiento. En todos los casos, la pantalla que se muestra para añadir a los responsables es la siguiente:

Antes de centrarnos en cada pestaña y lo que afecta en cada una de ellas veremos 2 botones comunes presentes en la mayoría de ellos:
Este icono lo veremos en la parte inferior izquierda de cada una de las pestañas. Nos va a permitir filtrar los responsables visibles para que solo se vean aquellos que están activos o aquellos que han sido habilitados para ser responsables. Este último caso pasa en los trabajadores y usuarios web, donde tenemos un check para permitir que el trabajador/usuario pueda ser responsable. En la siguiente imagen podemos ver el check correspondiente en cada una de las fichas (trabajador/usuario web).

- En algunos casos también encontraremos el icono
con el cual podemos gestionar los responsables dentro de este tipo, pudiendo crear/editar/eliminar los elementos. Este icono lo veremos, por ejemplo, en los responsables del centro, de la empresa o del servicio de prevención.
Vamos a ver cada una de las pestañas y los responsables que nos permite seleccionar
- Empresa: Encontramos como responsables todo lo relacionado con la empresa y centro de trabajo, responsable de la empresa, trabajadores del centro de trabajo, otros responsables del centro, resto de trabajadores de la empresa y otros responsables de la empresa. Las fases en las que el responsable sea 'el responsable de la empresa' podrán ser ejecutadas desde la web de la empresa.
- Contrata: Campo deshabilitado en el área técnica ya que pertenece exclusivamente a la parte CAE (Coordinación de actividades). Solo se habilitará cuando esté en una medida de un parte de inspección del área CAE.
- Servicio de prevención: Aquellos responsables del propio servicio de prevención, como puede ser responsables generales o responsables del servicio de prevención.
- Usuarios de Prevengos: Veremos todos los usuarios activos de Prevengos.
- Usuarios Web: Veremos los usuarios web de empresa a los que podemos indicar como responsables de cualquier fase donde se seleccione. Las fases en las que el usuario web sea responsable podrán ser ejecutadas desde la web de la empresa/centro/contrata.
Es importante saber, que mediante permisos puede limitar que los usuarios de prevengos solo puedan ejecutar las fases en las que son responsables, para conocer la configuración de los permisos vaya al siguiente manual.